人事处
网站首页
部门概况
部门简介
岗位职责
联系方式
政策规章
人才引进
师资培养
人事管理
服务指南
人才招聘
下载中心
人才引进
师资培养
人事管理
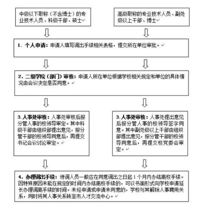
教职工离校手续办理流程
作者:
发布时间:2025-11-27
浏览次数:
1106
相关材料:
1.
辅导员离校审批
表
①
2.
科级以上干部离校审批表
②
3.
其他人员离校审批表
③
map