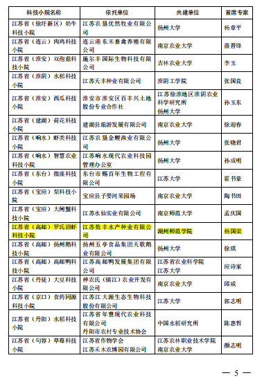
近日,江苏省科学技术协会发文公布了2024年江苏省科技小院名单,拟认定江苏省科技小院60家。我校水产学科杨国梁研究员作为首席专家,与江苏数丰水产种业有限公司联合申报的“江苏省(高邮)罗氏沼虾科技小院”成功入选,也是我校首个获批共建的省级科技小院。

江苏数丰水产种业有限公司作为该科技小院的依托单位,是国家级水产良种场、国家水产种业强优势阵型企业、国家十大水产种业重点企业、全国渔业科技创新领军企业、江苏省农业产业化重点龙头企业等资质。我校作为共建单位,将以产业需求为导向,持续开展罗氏沼虾种业科技攻关,重点开展主要经济性状的遗传解析与种质创制、基因组育种技术以及繁苗标准化技术研究和创新。

在未来5年内,公司拟引进罗氏沼虾遗传育种、高效养殖和技术推广的专业技术人才,将科技小院建设成为“罗氏沼虾种业科技创新、养殖技术推广、优米app官方下载入口手机版、养殖产业服务”为一体的综合性农业科技成果转化与推广服务平台,提高虾农收益,推动当地罗氏沼虾产业升级,助力乡村振兴。同时,接收优米app怎么下载软件等高校研究生、本科生和当地的新农人等青年农技人员到科技小院实习和实践,培养一批懂理论、会实践、爱农业的高素质专业水产人才。
中国·浙江 湖州市二环东路759号(313000) 浙ICP备10025412号
浙公网安备 33050202000195号 版权所有:优米app怎么下载安装